2026 . 03
1
2
3
4
5
6
7
8
9
10
11
12
13
14
15
16
17
18
19
20
21
22
23
24
25
26
27
28
29
30
31
最新記事
第68回 大阪府消防大会
(09/08)
大阪府社会福祉協議会からの要望
(09/05)
大阪府立砂川厚生福祉センターを視察
(09/03)
居場所カフェココアルを視察
(09/02)
安威川ダムを視察
(07/30)
萱島神社祭り
(07/28)
プロフィール
名前: ひご洋一朗 (肥後洋一朗)
年齢: 61
HP:
ひご洋一朗の公式ページ
性別: 男性
誕生日: 1964/08/17
職業: 大阪府議会議員
カレンダー
02
2026/03
04
S
M
T
W
T
F
S
1
2
3
4
5
6
7
8
9
10
11
12
13
14
15
16
17
18
19
20
21
22
23
24
25
26
27
28
29
30
31
アーカイブ
2024 年 09 月 ( 4 )
2024 年 07 月 ( 6 )
2024 年 06 月 ( 2 )
2024 年 05 月 ( 3 )
2024 年 04 月 ( 4 )
カテゴリー
未選択 ( 1195 )
リンク
管理画面
新しい記事を書く
肥後洋一朗 公式ページ
最古記事
深北緑地で合同防災訓練
(11/14)
挨拶廻り
(11/19)
寝屋川囲碁将棋まつり
(11/23)
公明党 新春年賀会
(01/13)
寝屋川市の人口
(01/14)
凛とした月
(01/15)
ブログ内検索
RSS
RSS 0.91
RSS 1.0
RSS 2.0
フリーエリア
バーコード
[PR]
×
[PR]上記の広告は3ヶ月以上新規記事投稿のないブログに表示されています。新しい記事を書く事で広告が消えます。
2026/03/21 (Sat)
明年の統一地方選の第一次公認発表
昨日の党中央幹事会において、明年の統一地方選挙の公認を受けました。
「大衆とともに」という原点を今一度胸に刻み、感謝の気持ちを忘れずに全力で戦ってまいります!
PR
2022/09/02 (Fri)
未選択
Comment(0)
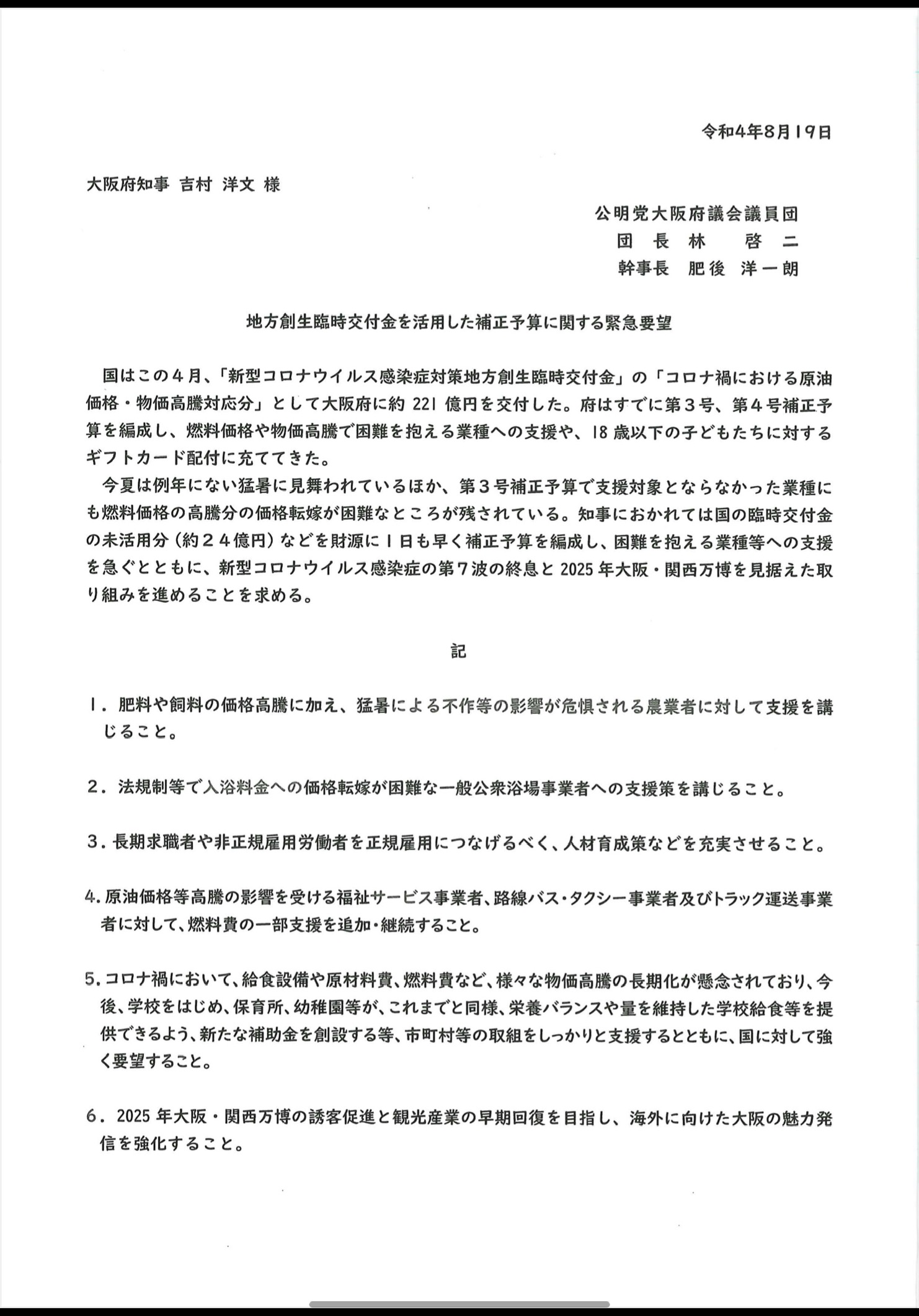
吉村知事に要望書を提出!
吉村知事に要望書を提出!
本日、公明党大阪府議会議員団として、吉村洋文知事に会い、国の交付金を活用した補正予算に関する緊急要望と合わせて府政全般にわたる要望を行いました。
国の臨時交付金の未活用文等を財源に一日も早く補正予算を編成し、困難を抱える業種等への支援を急ぐとともに、コロナ第7波の終息と2025年大阪・関西万博を見据えた取り組みの強化を知事に求めました。
2022/08/19 (Fri)
未選択
Comment(0)
77回目の終戦記念日 街頭演説
77回目の終戦記念日、アルカスホール前で杉参院議員、寝屋川市議団と共に街頭演説を行ないました。
戦後77年目の本年は、ロシアによるウクラウナ侵略、北朝鮮によるミサイル発射、中国の台湾情勢など、世界の平和が脅かされるかつてない状況の中での終戦記念日となりました。
武力による威嚇や攻撃ではなく、国際社会の団結で、この困難を打開していくしかありません。
公明党 はこれからも粘り強い対話の力で世界の平和と人類の繁栄に貢献する国づくりにまい進していきます。
追伸
コロナ感染の自宅療養期間を終え、活動を再開しています。コロナになってあらためて健康の有り難さを痛感しています。皆様もくれぐれもお気をつけてください。
2022/08/15 (Mon)
未選択
Comment(0)
コロナ陽性となりました
8/3(水)に高熱が出て、PCR検査の結果、コロナ陽性と診断されました。
感染が急拡大し、大阪が大変な中、自身が感染してしまい申し訳ない気持ちでいっぱいです。
市町村の政策要望懇談会や予定していた訪問対話もできなくなり、重ねてお詫び申し上げます。
自宅療養中ですが、38度の発熱、全身の倦怠感が続いています。まずはしっかり回復し、体調を元に戻したいと思います。
急激な感染拡大が続いていますので、皆様もお気をつけてください。
2022/08/04 (Thu)
未選択
Comment(0)
3年ぶりの盆踊り大会
3年ぶりの仁和寺本町盆踊り大会
コロナ対策をしっかり行なって開催されました。
広瀬市長、北川議長をはじめ、議員の皆さんと参加させていただきました。
ぎこちないですけど、嫁さんと一緒に見よう見まねで、たくさん踊りました(笑)
やっぱり、地域行事ができることは本当にありがたいことですね!
運営に携わった自治会の皆様に感謝です♂️
2022/07/17 (Sun)
未選択
Comment(0)
伊藤たかえ街頭演説会
激戦の兵庫へ
尼崎駅前、伊藤たかえ候補の街頭演説会
山口代表が応援に駆けつけました。
伊藤候補の熱い訴えに胸が熱くなりました。
『今、必要な責任と実行力』を持つ伊藤たかえさんが、全力で戦い抜きます!
2022/06/23 (Thu)
未選択
Comment(0)
前のページ
HOME
次のページ
Copyright ©
All Rights Reserved
Powered by
ニンジャブログ
Designed by
ピンキー・ローン・ピッグ
忍者ブログ
/ [PR]